
王红漫
随着工业社会、信息社会、智能社会的迅速发展,数字革命、生命科学革命和物理产品革命的齐头并进,数字世界与物质世界和生命世界深度融合,科技水平不断进步,有识之士为健康医学的发展努力探索、积极传播,医学的社会性日益增强,由此推动了医学社会学在全球范围内的发展,医学社会学逐渐被人们认识、理解并重视。同时,医学社会学的研究水平也在不断提升,医学社会学的理论研究和实践已经逐渐成为现代社会发展的需要,并成为教学、科研和实际工作的迫切需求。
党的十八大以来,学术界对医学社会学相关内容进行了深入研讨,开展了广泛的社会实践,取得了进步和成果;但在互联网上检索“医学社会学”(截至2023年9月),检索结果大多是美国学者威廉·考克汉姆(William Cockerham)编撰的《医学社会学》的相关内容,该著作是西方学术话语体系的重要代表,在西方国家多作为教学参考书,我国在编写《医学社会学》教材时也多有借鉴。但该著作以美国作为主要的研究场域和资料来源,对于东方传承已久的健康文化、中国进入新时代后健康卫生领域的发展变化鲜有涉及。因此,构建中国特色医学社会学显得尤为重要,是时代赋予高校的使命和职责。
医学社会学中国化的发展与创新,既要加强对我国传统医学社会学与中华优秀传统文化的挖掘和阐发,使中华民族最基本的文化基因与当代文化相适应,也要汲取西方医学社会学的优质内容,以“不忘本来、吸收外来、面向未来”的崭新姿态服务“健康中国”、服务构建人类卫生健康共同体。
一、衷中:中国传统的医学社会学思想理论及其特点
似乎是舶来品的医学社会学,并非西方文明独有。我国传统的医学社会学思想、理论和方法极其丰富,但散见于各类古籍当中,如果将其一一列明几乎是一件不可能完成的工作,可借助归纳的方法对中国传统社会医学社会学的思想进行概括,既扼要揆格,亦求之以理,导之以言。
(一)以哲学为立论基础
章太炎先生研究医术,同时重视剖析、完善中医医理,提出“中医为哲学医”的辩证观,任继愈先生认为“中医哲学研究的对象是中医的本原问题,也就是生命的本质问题”,并通过探讨生命的终极问题来“究天人之际,探阴阳之赜”,传统医学的理论基础往往是中国哲学。例如,我国最早的医学经典《黄帝内经》的理论基础就是中国哲学中的精气学说,其认为精气是宇宙万物的本原,《黄帝内经·素问·至真要大论》中载有“天地合气,六节分而万物化生”,《黄帝内经·素问·阴阳应象大论》提出“治病必求于本……天有四时五行,以生长收藏,以生寒暑燥湿风。人有五藏,化五气,以生喜怒悲忧恐。故喜怒伤气,寒暑伤形。暴怒伤阴,暴喜伤阳”。《黄帝内经·素问·六节藏象论》又特别指出“所谓的五行时之胜,各以气命其脏”。因此,传统社会在解释健康问题时不可避免地会涉及天人合一、阴阳五行等中国哲学的范畴与词汇,并以此作为立论的基础,疾病往往被理解为阴阳五行、脏腑或经络的失衡。
此外,不同时期的社会形态有着各自不同的特点,因此不同时期的医学社会学思想与其主流的价值观念密切相关。例如,孙思邈的《备急千金要方》和《千金翼方》在对病因的诠释中吸收了佛教的地、水、火、风观点,在养生方面选用了道家的修身之法,在人伦道德方面以儒家的忠孝规劝世人。其中,以儒家思想为最少,这恰与其所处唐代佛教、道教势力强大的社会现实相符。
(二)以伦理为价值追求
如果说西方文明是科学文明,中国的优秀传统文化则是一种人类社会进步的伦理文明。考察中国法制史,会发现“伦理入法”是中国传统司法的特色,同样,“伦理入医”是医者的价值追求,《黄帝内经·素问·四气调神大论》所载“圣人不治已病,治未病;不治已乱,治未乱”是中国传统医学社会学思想的特色之一。
对病患,汉代张仲景的《伤寒论》提出“人禀五常,以有五藏”,强调“五常”即“仁义礼智信”对人五藏的康养作用,“五常”在中医中解释为五常之气,其中蕴含的是天人感应五行(木火土金水)生克乘侮的世界观,在社会层面与之相应的即为儒家提倡的“仁义礼智信”;对医者,唐代孙思邈在《大医精诚》中强调“人行阳德,人自报之……人行阴恶,鬼神害之”,以此儒道思想启示医生要行善积德,做“苍生大医”,否则就是“含灵巨贼”,孙思邈进一步指出“故体有可愈之疾,天有可赈之灾,圣人和以至德,辅以人事”,无一不认为圣贤道德伦理文化对社会稳定和身体健康有双重作用。
(三)以关联为思维方式
与西方在“逻辑思维”和“统属性思维”方式上建立起来的对疾病的分类与认知模式完全不同,《黄帝内经》作为中国最早的医学经典著作,为后世提供了关联性的思维方式,如将治病与治国进行关联。
《黄帝内经·素问·灵兰秘典论》写道:“心者,君主之官也,神明出焉。肺者,相傅之官,治节出焉。肝者,将军之官,谋虑出焉……故主明则下安,以此养生则寿,殁世不殆,以为天下则大昌。”《国语·晋语》提出“上医医国,其次疾人”,《贞观政要·政体》则将治国与治病相关联,“治国与养病无异也。病人觉愈,弥须将护,若有触犯,必至殒命,治国亦然”。
中国传统医学呈现完全不同于西方现代医学的学科特征,根源在于中西方文明思维方式上的差异。中国传统医学作为中华文明的杰出代表,是中国各族人民在几千年生产生活实践和与疾病斗争中逐步形成并不断丰富发展的医学,不仅为中华民族繁衍昌盛作出了卓越贡献,也对世界文明进步产生了积极影响。中国传统医学在悠久的历史发展进程中兼容并蓄、创新开放,形成了独特的生命观、健康观、疾病观、防治观,实现了自然科学与人文科学的融合和统一,蕴含了中华民族深邃的哲学思想。中国传统医学不仅是医学,也具有社会性、人文性等多重属性,注重患者的个性化特点和整体感受,强调问诊过程中医患的互动,体现了叙事医学的特点。中国传统医学传播日渐广泛,在许多国际重大赛事、国际交往中,中医药都发挥了重要作用。与此同时,中国传统医学理念渗透于衣食住行各方面,深刻影响着每个人的生活作息、健康饮食、运动养生、日常保健等生活方式与健康行为。因此,在中国传统文化中尽管不存在西方意义上的医学社会学体系,但医学社会学的观点、思维无处不在。
二、参西:西方医学社会学的引入和发展
现代意义上的医学社会学发轫于美、英等国,流传于东欧、日本,及至在全世界范围内逐渐形成广泛的影响,其发展在西方有近150年的历程。于我国而言,20世纪20年代吴泽霖和冯品兰就注意到,美国政治学、经济学、社会学等不同学会已经联合组成负责审定各门社会科学研究领域的委员会,该委员会将人口品质(包括优生、公共卫生)等作为社会学发展的主要方向之一。同时期,梁漱溟、晏阳初、李景汉等人的乡村研究都不约而同地关注到乡村建设中的卫生问题,潘光旦的《优生原理》《优生概论》《民族特性与民族卫生》等一系列著作也涉及健康与社会的关系。但这些零星的火花未形成燎原之势,现代意义上的医学社会学学科并未真正在中国落地生根。直到20世纪80年代,西方典型意义上的医学社会学才真正作为一门学科被引入,从学科的引入与建设,到对现实问题的关注,本土化的实践使这门学科真正在中国开枝散叶。
(一)学科的引入与建设
现代意义上的或西方的医学社会学引入中国始于1981年在南京召开的第一届全国医学辩证法学术讨论会,讨论会在北京、哈尔滨等地设立了分组,确定了重点研究课题,提出了医学社会学学科建设的工作规划。
20世纪80年代,随着中国卫生教育事业的发展,全国各地陆续建立了一批卫生管理专业和干部培训中心,医学社会学相关课程成为这些专业和中心人才培养的主要课程。各地高校的医疗系、护理系也将医学社会学作为选修课向学生开放。我国这一阶段的医学社会学基本上是以开放的心态学习西方医学社会学学科体系。
同期,医学社会学也建立了学术组织和学术期刊。黑龙江、北京、江苏等地相继建立了医学社会学研究会,定期召开学术讨论,定期出版《医学社会学通讯》;并在《医学与哲学》、《中国医院管理》(开设有专栏)、《国外医学·社会医学分册》等发表了大批医学社会学的论文和译文,加强了医学社会学资料搜集工作,为医学社会学的发展提供了学术交流的平台。
(二)医学社会学同中国具体问题的结合
20世纪80—90年代,医学社会学的重要工作是学科的引入与建设;进入21世纪后,中国的医学社会学研究者在学术组织建设之外,更多的是在医学社会学的学科视野下对中国相关领域的具体问题展开研究。其具体的研究进路有以下几种:学术史的梳理,对医、患及其关系的研究,在医学社会学视角下对健康和医学问题的再认识,等等。
同时,一批西方最新研究成果引入我国,如《病因何在:科学家如何解释疾病》(How Scientists Explain Disease)、《医生的修炼》(Complications:A Surgeon's Notes on an Imperfect Science)、《非癌症患者的缓和医疗》(Palliative Care for Non-Cancer Patients)、《当呼吸化为空气》(When Breath Becomes Air)、《最好的告别》(Being Mortal:Medicine and What Matters in the End)、《病患悖论:为什么“过度”医疗不利于你的健康?》(The Patient Paradox:Why Sexed-up Medicine is Bad for Your Health)、《银发世代》(Elderhood:Redefining Aging,Transforming Medicine,Reimagining Life)等的翻译出版,较为及时地展现了西方医学社会学动态,但这些成果并未取代适合中国国情的、服务人类卫生健康共同体的、充满医学人文精神的医学社会学,我们对于西方理论的借鉴变得更为理性。
三、发凡:医学社会学中国化的发展与创新
医学社会学的诞生与发展源于医学与社会科学的双向奔赴,对于什么是医学社会学,虽然没有统一的文字表述,但对于其内涵的认识却有共通之处。
一是研究视角。医学的视角、社会科学的视角是展开医学社会学研究的前提条件。
二是研究问题。尽管表述各有不同,但透过现象看本质,健康、疾病和医学实践构成了其最基本的研究议题。
值得注意的是,中国文化传统和西方文化传统有很大不同,西方文化传统总是要定义某一件事物,强调这个事物“是”什么,而中国文化传统却是“观其所聚,而天地万物之情可见矣”,强调要通过沉浸式体验和理解得到更加确定的知识,“引而伸之,触类而长之”的智慧,从而认识到人文世界背后的生命之流。
从传统到现代,从学科的引入到落地生根,医学社会学在中国的发展不仅体现在对西方理论的吸收和消化,同样,中国的医学社会学研究者也在不断地为世界贡献中国智慧。
(一)经典举隅:本土化实践对医学社会学研究的推进
1986年在第二届亚洲地区健康与医学社会学研讨会上,中国学者宣读了题为“中国沿海十个开放城市卫生工作改革的社会学研究”的论文。这是中国学者首次参加国际性的医学社会学会议,也是第一次向世界展示中国卫生工作改革的相关情况。发生在中国大地上的医学社会实践更早地向世界展示了中国智慧,丰富和推动了医学社会学的发展。
1.赤脚医生制度
受限于改革开放前我国经济社会发展落后的状况,广大农村地区缺医少药,如何保障农村地区人民的健康权利成为急需解决的重要问题。20世纪60—70年代,“赤脚医生”应运而生,他们接受中医和西医的初级培训,使用抗生素和疫苗成功降低了传染病,如麻疹和流行性脑脊髓膜炎等在农村的死亡率。这一实践对当时刚刚脱离殖民统治的发展中国家具有积极的借鉴意义。赤脚医生制度成为20世纪全球卫生中,以有限的资源和费用为大量人口提供负担得起的初级卫生保健的适合国情的方式。关于中国赤脚医生制度的研究也成为医学社会学研究的热点议题。
2.爱国卫生运动
中华人民共和国成立以来,我国人均预期寿命不断提升,中华人民共和国成立初仅为35岁,2022年提高到78.2岁,主要健康指标优于中高收入国家平均水平,医疗卫生整体实力与国民健康水平的提升与国家大力开展对时育物、与时俱进的具有群体认同基础的爱国卫生运动密不可分。1950年,全国开展了声势浩大的群众性普种牛痘苗运动;从1978年开始,全国实行计划免疫政策;1979年成功消灭了天花;2000年实现了无脊灰目标;2007年实施扩大国家免疫规划。从全球看,我国婴儿和5岁以下儿童死亡率远低于中等收入国家平均水平,孕产妇死亡率远低于中高收入国家43/10万的中位数水平,妇幼健康核心指标位居全球中高收入国家前列,居民的主要健康指标总体上优于中高收入国家平均水平,提前实现联合国千年发展目标。根据世界银行和世界卫生组织有关统计,全球70%的疾病和40%的死亡人数与环境污染因素有关,联合国可持续发展2030目标提出“要大幅减少环境因素导致的死亡和患病人数”,截至2019年底,中国各类自然保护地面积达到陆域国土面积的18%,提前一年实现了联合国提出的17%的目标。2021年,我国消灭了疟疾,被世界卫生组织称为了不起的壮举。
爱国卫生运动为健康与社会发展,乃至全球卫生治理积累了丰富的社会动员经验,对医学社会补苴罅漏提供了实践范本、经典案例。
3.“健康中国”战略与大健康理念
“大健康”作为“健康中国”的关键词,其含义有三方面:一是全面,即从预防和治疗两位一体展开行动,同时注重生理健康与社会健康的各方面;二是全员,即将健康的理念融入社会中,各行各业全部参与到照护健康的行动中,协同发展健康事业;三是全球,即从国际视角看国家卫生事业整体发展战略。“大健康”的理念不仅服务于一个地区、一个国家,而且包括了人类社会和平、与人类相关的众生和生态健康,表明中国将在全球卫生治理中发挥更加积极的作用,切实履行国际承诺、积极承担大国责任,打造人类健康的利益共同体、责任共同体和命运共同体。“大健康”理念引领、促进社会健康发展。随着“健康中国”战略的贯彻与实施,世界卫生组织在2018年世界卫生日指出,中国运行良好的卫生系统已成为全民健康的基石,为解决全球基本卫生服务覆盖问题提供了可借鉴的路线图。
(二)黉范撷珍:本土化研究对医学社会学研究的推进
1.对原有理论的拓展
时代是思想之母,实践是理论之源。结合中国实践的医学社会学对于其理论的推进主要体现为对原有理论的拓展。例如,社会学中有礼物研究的传统,从莫斯(Marcel Mauss)、马林诺夫斯基(Kaspar Bronislaw Malinowski)、蒂特马斯(Richard Titmuss)到阎云翔、杨美慧等都对此有所分析,但均未突破社会交换的界限。中山大学余成普、北京大学韩启德将礼物研究引入医学社会学领域,余成普将血液捐赠和器官捐赠视为“生命的礼物”,韩启德在《生死的沉思》中认为“去世是失去,也是馈赠……我们在对亡者的追忆中,收获了无限的感动和真情,这便是死亡永恒的馈赠”,他们拓宽了礼物研究的广度与深度。
2.对中国故事的凝炼
理论自然也有与时俱进的问题,当西方建构的理论解释力逐渐消散之时,摆在医学社会学中国化前进道路上的时代性、实践性问题就是如何凝炼医学社会学领域的“中国故事”。在这方面,韩启德《医学的温度》一书为我们提供了成功的范例。他站在历史的高度,既宏观把握人类医学的历史、发展趋势和医学真善美的表现等医学自身的规律,又具体入微地分析医事与社会发展,致广大而尽精微,尊德性而道问学,对医学的本质、医学史、叙事医学、循证医学、精准医学等进行人文思考,品评医技的得失、匡正俗解谬说,皆能言之有理有据。作者阐述了对传染病、中医、死亡等的独特看法,对癌症应该早发现、早诊断、早治疗等人们习以为常的医学观点提出疑问和建议,对全速发展的现代医学技术及其发展方向进行重新审视,从而哲思医学的来路与归途,深入浅出地阐明了医学应具有科学属性、人文属性和社会属性,提出医学就是人学,在追求技术进步的同时,更要重视有温度的人文关怀,回归价值医疗的深刻变化和美好愿景,促进健康与社会发展,极具启发意义。
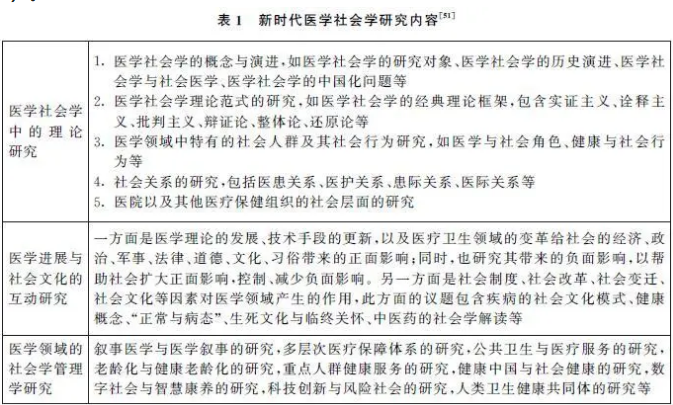
3.对研究内容的丰富
立足于学科发展,新时代医学社会学的研究内容得以进一步扩宽(见表1)。

4.对学术体系的创新
在学科的发展过程中,新时代中国医学社会学做出了独特的创新,主要包含以下五点。
第一,提出并厘定医学社会学中国化的含义。新时代医学社会学立足医学与人文、健康与社会发展及其相关内容,沿着东西方文明的不同脉络,指出医学社会学并非西方文明独有,从我国的历史和现实中发现本土医学社会学的传承与发展,可进一步明确中国化的含义:既引入外来学术,将其本土化,也输出并传播我国学术。据此,医学社会学中国化的任务就是立足本土,借鉴西方,构建自己的学科知识体系。在未来的发展中,医学社会学应进一步确立文化自信、自强,从历史悠久的中华文明中汲取营养,在服务人类健康、构建人类卫生健康共同体的时代洪流中凸显旺盛的生命力。
第二,推动“健康中国”战略的落地践行。新时代医学社会学基于“健康中国”战略背景,将“医学”与“社会”相链接,它不仅涵盖传统医学社会学的研究领域,也包括宏观社会结构中医疗卫生服务体系同其他体系间的关系,如政治体系和经济体系,同时高度融合了健康中国实践的最新发展,探讨了新时代中国特色的医学与社会(叙事医学的中国发展与叙事医学中国再定义、健康中国与社会健康、数字社会与智慧康养、科技创新与风险社会、构建人类卫生健康共同体的中国行动等),对时育物,与时俱进,培育在卫生健康领域掌握医学人文基本知识、基础理论、基本方法的复合型人才,推动“健康中国”战略的落地践行。
第三,设置新时代中国特色专题内容。新时代医学社会学独具特色地探讨了“新时代中国特色的医学与社会”“生死文化与临终关怀”“中医药的社会学解读”等内容,有助于讲好中国特色医学社会学故事。例如,新时代医学社会学探讨中西方安宁疗护的发展,对比中国传统生死观、孝道观及医道观与西方生死文化的差异,深刻剖析并把握了安宁疗护源头性的社会文化差异。介绍中医药与西医药优势互补、相互促进的内容,彰显中国特色卫生健康事业的重要特征和显著优势。同时还突出中医药不仅是医学,也具有社会性等多重属性,中医药理念渗透于衣食住行各方面,深刻影响着每个人的生活方式与健康行为。
第四,关注研究范式、经典理论与方法。之前的医学社会学多简单套用社会学研究的具体方法。新时代医学社会学则在社会科学实证的、阐释和批判的研究范式上延伸出独有的功能主义、知识社会学和政治经济学三种研究范式,并且确立了医学社会学发展中的新理论范式、主流研究方法和常用研究方法。
第五,融合理论与医学人文教育内容。培养什么人、怎样培养人、为谁培养人是教育的根本问题,医学社会学将知识与医学人文思政内容有机融合,为国家和社会培养符合“卫生国情和全球健康”标准的优秀人才、健康领域专家学者和卫生管理相关人才。首先是提供信息(informative):告诉学生医学社会学是什么,为什么要学习医学社会学,医学社会学都在做什么。其次是构建(formative):帮助学生形成自己的知识体系和思考问题、看待世界的方式,掌握医学社会学具有“卫生性、科学性、人文性、外交性”的特点。最后是化育脱换(transformative):培养学生具备构建“和平、发展、合作、共赢”世界的能力,弘扬“和平、发展、公平、正义、民主、自由”的全人类共同价值,在构建人类卫生健康共同体中发挥积极而卓越的作用与贡献。
四、结语
千百年来,中国传统的医学社会学以哲学为立论基础,以伦理为价值追求,以关联为思维方式,以辩证为实践方式产出了极为丰富的医学社会学思想、理论和方法。自西方医学社会学被引入中国40多年来,一批学者和有识之士以开放的心态学习传播医学社会学,不断发展现代意义上的学科体系、建设医学社会学学术共同体,并将医学社会学同中国具体问题相结合,构建起一整套学科体系,致力于解决中国健康与社会发展、全球卫生治理问题。
因事而化、因时而进、因势而新,衷中参西,对时育物,惠世创新,为国家和社会培养符合“卫生国情和全球健康”标准的优秀人才、健康领域专家学者和卫生及相关部门负责人,是医学社会学学科的使命和职责所在。新时代的中国医学社会学具有鲜明的中国特色和本土化特征。它不但推动了世界医学社会学发展,也为全球卫生治理提供中国方案,为构建人类命运共同体贡献中国智慧。
中国医学社会学进一步创新发展,尤为重要的是要全面理解中国化的含义,既引入外来学术,将其本土化,也输出中国学术。服务健康中国、服务人类健康的中国医学社会学,在构建人类卫生健康共同体的时代洪流中将树立文化自信、理论自信、学术自信、能力自信,凸显旺盛的生命力。
作者简介
王红漫,北京大学医学人文学院教授。
免责声明:本文仅代表作者个人观点,与养老中国无关。其原创性以及文中陈述文字和内容未经本站证实,对本文以及其中全部或者部分内容、文字的真实性、完整性、及时性本站不作任何保证或承诺,请读者仅作参考,并请自行核实相关内容。
上一篇:曹会娟:中老年合理用药指南
下一篇:陕西需要千百个來輝武
《养老机构健康管理状况调查报告》是全国范围内首次针对养老机构健康管理开展的专题调查,涵盖了全国东、中、西部地区的452家不同类型、不同规模的养老机构。
积极响应“养老做成市场化”的指示精神,福天下颐养中心以“安心、健康、快乐、有为”为核心价值理念,致力于打造有安全、有温度、有尊重、有自由的京津冀协同养老示范区。
主办单位:中国老年大学协会 国声智库
学术指导:中国人民大学中国经济改革与发展研究院
著作权登记证书(国作登字-2016-F-00275422) 计算机软件著作权登记号(2018SR111019)
广播电视节目制作经营许可证编号:(京)字第29677号 出版物经营许可证:新出发京零字第东240106号
Copyright © 2016-2025 GuoJiaYangLao.com 养老中国 版权所有 京ICP备16004960号-2